Pir-D204B
Anti-Jamming Dual Element Pyroelectric Infrared Radial Sensor
The pyroelectric infrared sensor detects infrared radiation on the basis of the characteristics that the polarization of pyroelectric material changes with temperature. Dual compensated sensing elements are applied to suppress the interference resulting from temperature variation with the EMI components. As a result, the operating stability of the sensor is greatly improved. Our products can be used world wide for many applications. Such as in security systems, burglar alarms, visitor acknowledgement, light switch control and intellectualized toy, etc.
Standard Specifications and Dimensions
| Recommended Model | D204B big window |
| Encapsulation Type | TO-5 |
| IR Receiving Electrode | 2*1mm,2 elements |
| Window Size | 5*3.8mm |
| Spectral Response | 5—14µm |
| Transmittance | ≥75% |
| Output Signal[Vp-p] | ≥3500mV |
| Sensitivity | ≥3300V/W |
| Detectivity (D*) | 1.4 ×108 cmHz1/2/W |
| Noise[Vp-p] | <70mV |
| Output Balance | <10% |
| Offset Voltage | 0.3~1.2V |
| Supply Voltage | 3—15V |
| Operating Temp | -30—70ºC |
| Storage Temp | -40—80ºC |
| Field of View |
|
| Equivalent Circuit |
|
Test Method
Measurement conditions
- Circumstance situation temperature 25ºC
- Black-body temperature 420K (@147˚C)
- Chopping frequency1 Hz, 0.3~3.5Hz △f,
- 72.5 dB Amplifier
The sensitivity balance of dual elements sensor is calculated by measuring the sensitivity (signal output voltage) of each element and uses the formula as below:
Balance = |VA-VB|/(VA+VB) ×100%
VA = Sensitivity of side A ( mVp-p)
VB = Sensitivity of side B ( mVp-p)
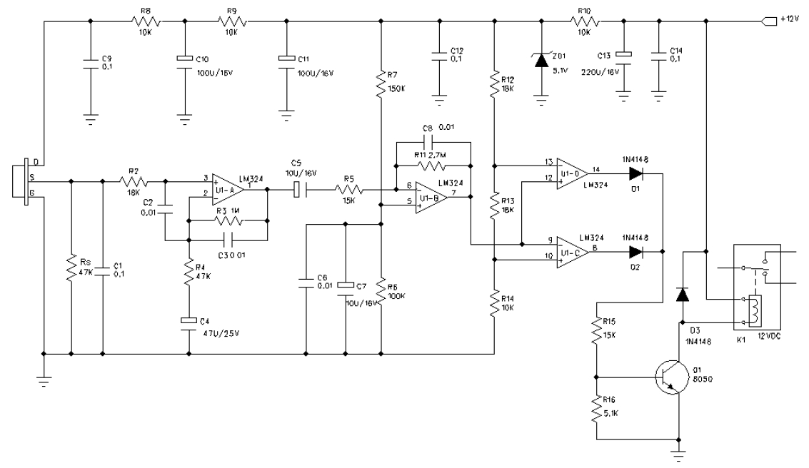
Typical Application
Notice:
U1A-D:LM324
Vdd:12V DC
Rs=47KΩ Ω@ on an offset voltage
Spectral Response of Window Materials
Notice:
The typical average transmition curve of5μm pass IR filter is figured, which is vacuumed on silicon filter.
Fresnel Lens for Human Body Detection
Directions for Use
- Pay attention to the mounting direction of the sensor’s element and the parts size in the ichnography. You can get a optimal optical design according to the focus of the Fresnel Lens.
- The sensor parameter testing is operated in the condition of the standard Black Body and the interrelated circuit after one minute steadying-time.
- The sensor detecting distance is a multidimensional function, which consists of ambient temperature ,moving target temperature, Fresnel Lens’ ’target distance, environment humidity , amplifier gain and comparison voltage.
- It is recommended that the welding length of the sensor’s down-lead should not be less than 4mm ,and the soldering time is as short as possible.
- Do not touch the window by hand and the hard things.
- Strong shake and electrostatics should be avoided.
- This product is packed with the environmental protection material, and the sensor’s surface have been covered specially with the OHK anticorit material. Small package have 100PCS, and big package 3000PCS.
English
Español
Русский